跳到主要內容區
Menu
回首頁
中山首頁
繁
EN
回首頁
本所分組簡介
系所師資
現任所長
專任師資
校內合聘師資
校外合聘師資
招生資訊
課程地圖
聯絡我們
相關法規
學位考試
博士班資格考
學程資訊
畢業生流向追蹤
本功能需使用支援JavaScript之瀏覽器才能正常操作
首頁
招生資訊
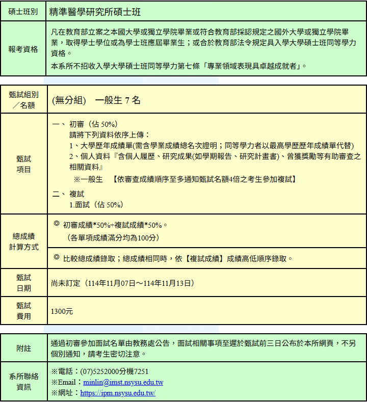
115學年度碩士班甄試相關資訊
中山大學教務處招生資訊網頁
:
https://exam-oaa.nsysu.edu.tw/p/412-1065-2038.php?Lang=zh-tw
瀏覽數:
分享
Close (Esc)
Share
Toggle fullscreen
Zoom in/out
Previous (arrow left)
Next (arrow right)